REGELUNGSRADAR@ARTEMEON
Digitizing regulatory radar, legal inventory & legal monitoring
- Continuous legal monitoring (legal screening / regulatory radar)
- Import function for new or amended regulations
- Legal inventory of all regulations potentially relevant for an institution
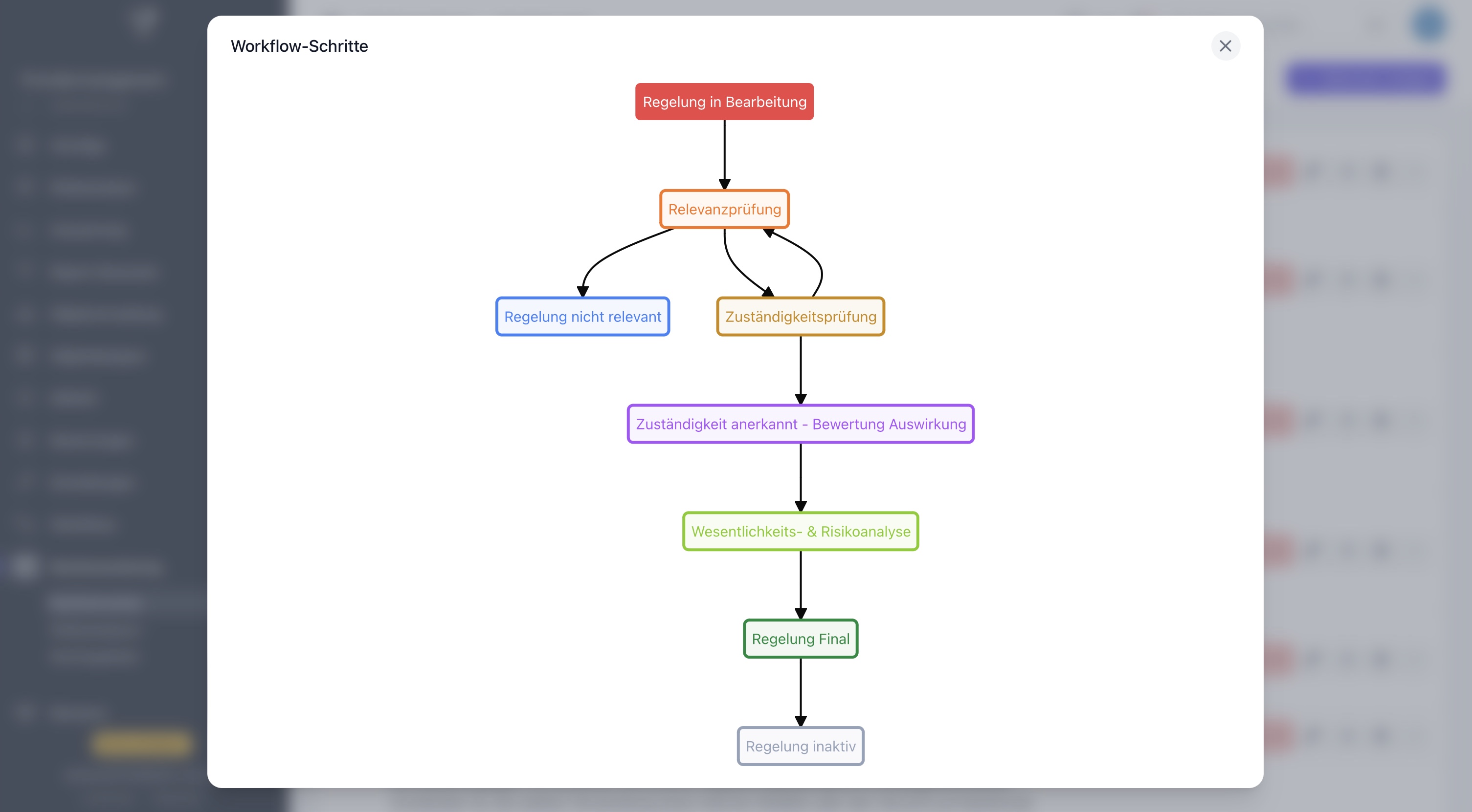
- Relevance & competence check
- Legal monitoring process and risk analysis
- Regulatory key controls for all significant regulations
- Adequacy & effectiveness review
- Reporting and Report Generator
Key legal regulations and requirements can be identified, assessed and documented in a legal inventory.
By using our REGELUNGSRADAR@ARTEMEON software, key legal regulations and requirements can be identified, assessed and documented in a legal inventory and underlying controls. REGELUNGSRADAR@ARTEMEON also supports the identification of risks from non-compliance with essential legal regulations.
The legal inventory of REGELUNGSRADAR@ARTEMEON contains all regulations potentially relevant for an institution. All regulations in the legal inventory are subject to the legal monitoring process; regulations that have entered into force and are relevant are also subject to a risk analysis.
REGELUNGSRADAR@ARTEMEON is used by credit institutions to identify and mitigate risks from non-compliance with significant legal regulations and requirements, e.g. in accordance with KWG § 25a, MaRisk AT 4.4.2. and EBA/GL/2021/05 ( Guidelines on Internal Governance).